This website requires JavaScript.
Explore
Help
Sign In
surferHalo
/
October3d55
Watch
1
Star
0
Fork
You've already forked October3d55
0
Code
Issues
Pull Requests
Packages
Projects
Releases
Wiki
Activity
44ec5ef9c6
October3d55
/
Matain
/
SocketIOClient
/
Source
/
ThirdParty
/
rapidjson
/
doc
/
diagram
/
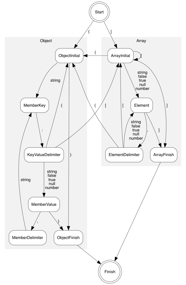
iterative-parser-states-dia...
90 KiB
609x935px
Raw
History